Pathology, at least when I first heard about it, seemed like the most boring field of medicine. Not boring in the sense that the subject itselssf is boring, such as how some topics in neuroscience are so confusing that it becomes mind-numbingly boring. Yet, when I heard about pathology, I thought it was boring in the sense that nobody really cares. From the mild research that I have done, they’re not quite recognized or mentioned at all when patients are treated and they have quite a relatively low salary as opposed to other specialties, yet it suddenly clicked. It is easily one of the most respectable medicinal fields, such as how a scriptwriter ties up a movie together.
In essence, pathology is the study of the diseases, meaning the hours upon hours of biology revision can actually be effective in this field, as it focuses upon lower ranking doctors who study the diseases that are found in patients. Pathologists analyze diseases using four core steps, the etiology of the disorder, the pathogenesis of it, and the functional derangements and morphologic changes. The example shown below is a more detailed pathology of the male reproductive system.
The epitology is the cause of the disease, which is surpriingly difficult tp find out. An example could be the epitology of a male patient classed infertile. While it could just be a genetics or epigenetic issue, it could also be due to an excessive addiction to substances such as alcohol or nicotine (classified as endangering lifestyle factors). The way pathologists effectively identify the cause of said disease is using their clinical data with more advanced laboratory testing, using a systematic process called clinicopathologic correlation, matching the physical symptoms of their patient’s physical symptoms with their molecular and structural findings. In some cases where the disease is on a molecular, DNA level they use molecular testing, which allows them to identify the forefront fingerprints of the disease.
The pathogenesis is the sequence of events and biochemical changes that occur from a diseases first stage to it’s final one. The initial stage is the exposure, where the disease arrives at an opening such as a mouth or a wound, and it sticks to the cells using it’s own special structures so it sticks, not to be dragged away by the body’s natural cleansers (i.e; tears, excretion, urination). From now on it breaks through the inital barrier and enters the deeper tissues. From now on the disease/pathogen will replicate rapidly and secrete toxins that destroy the tissue directly.
Now morphologic changes are the changes that pathologists are actually able to see, meaning the physical changes seen in cells and organs (physical alterations to shape and size[yet these ‘physical changes’ are actually seen under a microscopic lens]). On the other hand, functional derangements are how the body behaves incorrectly or not normally due to those physical changes. Essentially the loss of basic, normal human function. The main symptoms of functional derangements are usually that the patient will naturally feel short of breath, tired and the heart mispumping (extremely irregular for even patientd with massive disorders). On an organ level, if the heart muscle suffers from morphologic change it will directly lead to heart failure (and this sort of change can also occur in other major organs).
While I still think pathologists aren’t recognized enough and that it’s quite a challenging subject, it’s still an absolutely fascinating, undervalued and lovely profession.
In all honesty, Neurology was not a field I had so much knowledge in compared to other fields, such as pediatrics or even physiotherapy. Sure, I had participated in that epilepsy awareness event, but my knowledge was just minimal. I mean, sure I was relatively familiar with mental disorders and whatnot, but having enough knowledge to write a whole research paper? Yeah right….Well, it’s been over three months since the awareness event, and I am glad to say what I had previously thought near-impossible, I have relatively completed.
The thing is, Neurology is such a complex subject with so many sub-branches and other topics, it’s near impossible to know every single thing about the brain, yet alone contain all of it into a single research paper. The brain is such a diverse area to study, so the main subjects I wanted to put into this paper are
Disorders
Aging
Social/Emotional Aspects of The Brain
But to state something before I start; I am not the Brad Pitt of neuroscience whatsoever. Even all this knowledge I am boasting about is quite minimal to what actual neurologists have to learn to actually become a neurologist. Yet, neurology is such a fascinating subject, there is always more to learn as the brain evolves and grows. Without futher ado, let’s start this.
Mental Disorders
In the brain, there are certain parts of it assigned to certain areas of our life, such as thought, speech or comprehension. When these parts get damaged, whether that be through self-infliction or car accidents, they can lead to brain damage or impairment, which can lead to disorders. Most mental disorders are relatively harmless, such as attention-deficit-hyperactive-disorder (ADHD), not being able to sit still while watching a documentary, or obsessive-compulsive-disorder (OCD), having an obsession with cleaning your glass-model cars. Yet, some can end lives or indirectly cause massive bouts of harmsl such as schizophrenia, alzeihmers, or shock paralysis (yes, it sounds exactly like it’s spelled.)
Yet, there are more reasons for disorders, and the most common of them are
Degenerative; These are mostly in older people. They are due to inactivity of their brain or muscles, making them more prone to crippling and making them weaker as a whole. These mental malfunctions can unfortunately accompany them, such as Alzheimer’s, tending to forget things as mild as grocery shopping to as severe as their own name. While contradicting my previous statement, not all of these disorders are technically ‘deadly’, yet they increase the risk of the elderly person too commit dangerous acts such as self-harm or reckless driving. These diseases are mostly present in elderly people over the age of 70, yet it’s not exactly uncommon for them to be within the range of 50-69.
Genetic; While the most common mental disorders are due to other factors, there are multiple disorders that can be contracted due to genes and genetics. These disorders are mostly uncontractable, yet there are other ways that they can be contracted other than genetics. Yet, just due to the fact that one family member had the disease does not mean that you will surely get it, as it can just be a one-time thing. These genes are mostly common in men (86%), yet some women also contract it.
Traumatic; These sort of disorders are quite common, and caused by experiencing traumatic events. These events can range from car accidents to war-time. Now, just experiencing these events does not directly mean that the patient will contract this disorder, yet it’s quite common to contract these disorders after these experiences. The most common disorder out of this type is post-traumatic-stress-disorder (PTSD), which have the symptoms of habing repeated lucid dreams about the events, and not being able to function properly, and mostly only being able to speak about the event.
Now, there are multiple disorders that can be diagnosed on a spectrum, noticabely autism. Some people without autism show different forms/suites of behaviour, and the common behaviour in all suites lead to being diagnosed with autism. The common suites are presented in the diagram below.
Evidently, there are treatments to these diseases, yet it’s not proven they have a perfect success rate. They mostly have quite a number of side effects, commonly being very emotional, tired or feeling very nauseous some time after taking the medication. Yet, this does not mean these meds are never presicribed, it’s quite the opposite. They are prescribed quite often, especially in anxiety disorders, or depression. They are never a permanent cure though, they are always part of a larger treatment plan to help ‘cure’ the disorder.
The most common medication type used are pills. While they are commonly used in the disorders explained above, they can also be used in ADHD or OCD, yet not as often. They help and calm the patients, and help deactivate the depressive hormones and increase dopamine, the hormone that makes you feel optimistic. These medications help regulate brain chemistry and reduce depressing/distressive symptoms in the patients, and overall help them function normally, though these medication obviously will not work for all disorders.
Now, the diagnostic aspects of the brain. Mental disorders as a whole cannot be identified just from a few symptoms; they have to genuinely interrupt everyday activities, such as school or dinner, and contain most symptoms to be properly identified. Usually, some physical tests by doctors are used to identify these disorders, yet multiple certified online tests can be used, though they could be inaccurate, or the patient self-diagnosing themselves. Though, eve after online diagnosation, it is evidently best to consult a local psychatrist or doctor. Adding to the symptoms aspect, not all symptoms have to be present. In ADHD, only a few symptoms are ‘compulsory’, such as inability to stop fidgeting, to be diagnosed with a certain ADHD type.
Yet, with more complicated diseases centered towards the brain sucb as epilepsy or schizophrenia, brain imaging scans are often used, such as CT scans and MRI’s.
In medieval days, mental illnesses are commonly regarded as the disease of the inner spirit during the middle ages. It was assumed that devils, or ‘foul spirits’, would enter a persons body, and make them ‘insane.’ The physical theories of mental illness were;
Imbalance of the four humors (which back then determined a persons health and wellbeing)
Blockage of multiple supernatural, healthy ‘forces’ and spirits, thought to be because the patient was a witch or some sort of demon
It was really in the nineteenth century, when the acclaimed Sigmund Freud thought up the idea of a subconcious. He developed the foundation of psychoanalysis, the idea of bringing hidden ideas to the consciousness, and the building block of therapy nowadays. The most common (and highly ineffective) treatment back then was hypnosis, and it was due to the invention of brain-scanning devices that proper treatment for disorders started to be used.
A reason why diagnosting is so important nowdays is the way it impacts indivuals, such as in acts of law. In severe cases of sexual assualt or murder, these alleged ‘criminals’, can technically have no charges pressed against them is if they are mentally damaged, or pleaded insanity. This can also decide upon multiple other important factors, suchh as whether they are suitable for certain types of employments (would someone with severe alzeihmers be quite suitable for customer service), or even eligible for government (or state aid).
Surpisingly, mental illnesses can also affect aging, especially in younh children, pre-puberty/adolescent. The way it impacts is by making the body phsyically incapable, passing aging checkpoints (i.e first steps, first words, jumping) way after it ideally should have done. Around 34% of autists are shorter than average and with less than 7% being taller than average.
}”
Now, I personally think I am finished with this topic, so it’s about time we move on.
Development and Aging
The human brain and body evolves and grows slightly differently deending on the person, but the brain development always stays the same. While the embryo is in the uterus, it slowly starts to develop its brain, starting with the neural tube, and slowly forming other parts such as the brain stem, cerebellum and cerebrum, with the sensory nerves also starting to develop. Finally, during birth, the baby develops nearly all 100 billion neurons, the same as an adult, yet nearly all of them are not mature, and develop until around the age of eighteen. The baby obviously starts to grow, and understand topics, developing multiple of the neurons, maturing quite rapidly. Yet speech, and a lot of similar characteristics are automatically wired into the brain, yet evidently all babies require appropriate simulation to actually develop the characteristics.
Now, the next step of growth is childhood to adolescence, where children develop motor skills and much more concepts that are extremely important during these years.
Yet during childhood (five to eleven years of age), there is not much significant development in the brain, except for noticable skill development and maturing through childhood experience, yet it’s really during the teenage/adolescent years that the body significantly changes like it had done during infantry.
Between puberty and early adulthood, the human being goes through a renaissance-like stage. This process is well reflected in impulsive and rebellious behaviour, and eerily sudden personality changes. While all these changes take place, the teenage brain is quite vulnerable, and personality traits like risk-taking may be amplified to the extent that they can cause serious dysfuncton such as addictive drug-taking, criminal-like behaviour, and intense anxiety or depression. Fortunately, in many cases, the issue passes as the brain matures, yet it can sometimes signal the unofrutante start of long-term mental health problems, that can last even throughout adulthood. These changes in the teenage brain (in both genders) are driven by testosterone release, and the hormones make neural pathways extremely flexibile, in the sense that connections can make or break quite easily. On the positive, this allows teenagers to learn new things quickly, and to adapt to new habits and personality traits. Yet, on the negative side, this can lead to easily being influenced, and being more inclined to risk-taking, rebellious and somewhat pessimistic behaviour, which can lead to self-inflicted trauma, in severe cases.
Their pre-frontal cortex is still developing, which is thought to be one reason for teenagers to be more inclined to this sort of behaviour, yet it’s obvious this behaviour can be present due to an addition of enviromental and social factors. The pre-frontal cortex is closely connected to the basal-ganglia which plays a quite important role in the development of motor skills. The fibre that links the two hemispheres in the brain-the corpus collosum-thickens, allowing for increased information to information processing skills.
During the teenage years, the patients have a high risk of being diagnosed with a mental illness, commonly ADHD and Anxiety, yet when teenagers experience traumatic events, they are extremely likely to contract a severe disease such as PTSD or Schizophrenia. When these patients near early adulthood, they are likely to contract a substance addiction, commonly alchohol, drugs, or cigarretes.
Most teenagers (commonly women), tend to get quite emotional very easily, thought to be due to the limbic system in the brain, which helps control our emotions. During puberty, the system is surprisingly active compared to any other time period, and this leads to the emotions being extremely prominent, and outbursts of sudden rage, or sadness occuring quite often, During early adulthood, the system matures, helping handle emotions significantly better.
Now during adulthood, the brain doesn’t stop growing. Like any other organ, the brain continues to reform itself long into adulthood. New brain cells continue to be created, and the architecture of the brain is changed constantly in response to life experiences. Humans brains are, compared to most animals, are quite slow to reach adulthood. The prefrontl cortex is the last part to actually become fully active, and full myelination-the sheathing of neuronal connections, which allows information to flow freely along them-does not occur until late into their twenties or thirties. Once the pre-frontal cortex is fully online, it becomes more active in situations that require emotional contenrl Whereas a teenage, or even a child might be overwhelmed by emotion, the prefrontal cortex inhibits emotion when necessary, and so allows for a more thoughtful, deliberated response.
Now, with the creation of new brain cells allow new information to be stored, but their arrival disrupts exisiting memories form in the hippocampus and are tranferred to long term storage in other brain areas. For a while, the memory resides both in the hippocampus and elsewhere. After a few years, the memory is cleared from the hippocampus. Until the memory is fully transferred, the arrival of new cells in the hippocampus may weaken the connections encoding memories stored there.
It is thought that the number of brain cells in the adult brain was fixed early in life and that laying down new memories and learning new things was achieved entirely by changes to existing neurons and their connections with one another. While this sort of rewiring is important for learning, it is now known that adults also benefit from the creation of new brain cells. Neurogenesis, the name for it, occurs mainly in the denate gyrus of the hippocampus. About a third of the neurons in the adult hippocampus are replaced in a person’s lifetime. Adding to this, a person’s brain continues to mature until their late twenties. The main changes take place inside the higher functional areas of the brain, such as the frontal cortex, which gradually becomes more active-pulling together information from the rest of the brain and forming a complex and holistic view of the world. Until then, the emotional parts of the brain are not fully connected with those areas concerned with thought, judgement, and behavioural inhibition. As the connections between the areas become more stable, people tend to react less emotionally and impulsively-instead becoming more cautious, considered, and exercising better judgement.
Now, onto the ageing brain. See, the traditional normalized view (probably thanks to the completely medical accurate ‘Simpsons’) is that the brain and body start to sort of degenerate. This is relatively true, but in the fact that neurons are ..’lost’, and for those that remain, impulses are transmitted much slower than normal. This obviously leads to slowing thought processes, memory problems, and deteriorating reflexes, which causes problems with physical aspects of the body, such as balance and movement.
In the past (meaning ‘cursive handwriting’ level old), it was quite rare for people to live above the age of 50, so we have not evolved much to use the brain in such advanced years. This makes the ageing brain quite a relatively new phenomenom. The degeneration of the brain and nervous system is not caused by a diseasee, and so should not be confused with the pathology of dementia, (which, in fact, is associated with patterns in specific brain changes). Now, recent research shows that most neurons actually remain healthy until you die, but the heart volume and size decrease around 6-10% from the age of 20-90.
One weird thing is that age can affect excitement levels (not in the way you think of, where old people sit around gossiping and yelling at children riding bicycles), but in a scientific kind of way. Dopamine, the neurotransmitter that triggers excitement, rapid decisions and overall happiness. Brain-imaging studdies show that as people age, their dopamine circuits decrease. This is associated in behavioral changes, as dopamine is associated with thrill-seeking and risk-taking. Neurologists believe it is due to the fact that older people seek a quieter life, or even a less thrill life as their dopamine is less abundant. An example could be any holiday where you recieve presents, such as Christmas. Opening presents is highly exciting for childrens and adolescents, but evidently much less so for adults and the elderly, as dopamine is triggered by rewards, or gifts, which also has much less impact as you age.
Now, ageing is not all pessimistic as I had explained before, and there are also positive aspects. The brain can compensate for the effects of ageing, and mental function can even improve with age. Myelin increases in the temporal and frontal lobes in the 45-50 age group could enable people to manage their knowledge better. Not only that, comprehension studies have shown that high-functioning elder adults use both brain hemispheres, which is sort of the brain’s memory to keep thought and memory processes stronger, an apology for making most of the body quite declining and useless.
Now, even newer research into ageing shows that the rate if decline could be slowed by positive lifestyle factors, such as regular exercise. Research has also found that reducing food intake, resulting in lower blood glucose levels, may slow the pace of change, as blood glucose can cause damage to enhancing proteins. Certainly, people with elevated blood glucose lvels, such as those with T.1 diabetes show more signs of brain ageing than non-diabetic people. There are evidently multiple benefits of a healthy lifestyle, such as simulating neural tissue growth. Gentle aerobic exercise, such as rapid walking, regular sleep, a healthy and balanced diet are expected to help delay age-related mental issues such as memory loss.
Now, while the next few paragraphs of this next topic are not exactly connected to the ageing of brains, but rather the ‘Brain of the Future’. While it sounds extremely cliché, the fantasty that has existed since 1984 with The Terminator is now extremely close to being real. As we discover how the brain works, the prospect of changing it, enhancing it, and developing artificial brains is quickly becoming fact rather than fiction, as stated before. Technologies for mind reading, thought control, and AI machines are already with us, and are becoming more sophiscated every day.
When a person is thinking, their brain produces mild electric signals. Neuroscientists have discovered ways in which the eletric signals are able to be picked up by sensors and sent wirelessly and sent to other electrical devices, making it quite possible to move or alter objects by literally pure thought. Most research in this field is directed towards developing devices that are able to help people with nervous-system injuries regain the use of limbs previously paralysed. The technology has also been picked up by multiple game factories, who have produced games that can be played using thought power.
To add to what explained previously on mind reading, the way it’s made is through the neural activity. The ‘picture’ of neural activity created by fMRI scanning can be sort of translated into a accurate description to what a person is seeing and thinking (to some extent). The way this is formed is that the output of the scan, captured while they are looking at a particular image, is processed by sophiscated computer software that translates the pattern of activity into a sort of ‘read aloud’. Such ”mind reading” is made possible as neurons in the visual cortex are specialized for specific stimulti–horizontal/vertical lines, so their firing patterns are indicative of the tyoe of visual stimuli the neurons are registiring. This also helps with lie detection. Now, finally onto the next topic.
The Social & Emotional Aspects
Emotions are generated in the limbic system, explained before as used a lot in adolescents to generate emotionally type responses. Each emotion is produced by a different ‘network’ of brain modules, including the hypothalamus and pituitary gland; which control the hormones that produce physical reactions such as increased heart rate and muscle contraction.
Now, we have evolved a ‘conscious’ emotional system, yet we still retain the primitive, automatic responses at the heart of emotion. An example could be hearing a frightening sound, we register it into the amygdala before we are even conscious of it. While the sensory information is sent to the cortex to be made conscious, the amyglada sends messages to the hypothalamus, which trigger changes that ready the body for fligh, fight, or appeasement. This quick route allows us to take instant action to save ourselves. When we ‘start’ at a loud sound, then relax on realizing that it is harmless. we are experiencing both stages-conscious and unconscious responses and reactions.
When it comes to social and emotional aspects, emotions in nearly everyone are quite conscious, and we’re usually aware of what emotions we’re feeling at every moment, but they’re not something physical, just our brain’s natural response to stimuli, designed to push us away from danger and towards reward or comfort, hence the term comfort zone. Emotions are generated quite constantly, yet there are so much we’re only aware of the predominant ones. (When I say ‘natural response’, while I do mean what our brain’s naturally designed to, but the brain as said before is also affected by environmental factors. Meaning if someone grew up in an area where danger was quite normal and encouraged, the brain will adapt to it’s surroundings and push us to danger.)
Now in itself, emotions are generated in our limbic system, used in a lot of adolescents as explained before. Each emotion is made from a different ‘network’ of brain modules, particularly the hypothalamus and pituitary gland, which control the hormones that produce physical reactions such as severely increased heart rate or even muscle contractions.
When we are as young as a baby, child, teenager or even as a young adult, our brain is over sensitive to external factors that stimulate us and environmental factors and influences. This means that if someone people in these age groups are close to (such as a friend or parent) demonstrates certain behaviours, it’s quite likely for the child to copy those behaviors and characteristics. This is mainly due to the fact that the brain goes under its main structural and functional development during these ages, specifically in the prefrontal cortex, which is responsible for decision making, emotional regulation and impulse control. Neuroscientific research has shown that brain development actually occurs slightly past the age of 21, and fully stops at around the ages of 24 to 26. This makes adolescents and young adults particularly vulnerable to both positive and negative influences. As a result of this, exposure to substances like nicotine or other dopamine feeding drugs, specific environments or experiences (such as sexual or abusive trauma) usually leads to long term emotional and behavioral consequences (such as acting out, emotional dis regulation).
One of the most recognized factors that endangers the young brain is the use of substances such as nicotine or alcohol (this is due to the fact that nicotine exposure during the teenage years commonly leads to neural circuit formation, impair attention and a very likely chance of addiction later in life, commonly through vapes or nicotine pouches. On the other hand, alcohol consumption, even in minor amounts, has been linked to reduction of hippocampal volume, which affects memory and learning, which can even lead to temporary memory loss. The reason these substances affect the teenage and young adult in particular is due to the fact that their brain is also going through synaptic pruning and myelination, interference from these substances in particular can impair function and increase risk taking behavior a significant amount. Yet even with teenagers not taking any of these substances, they can still be affected through abuse and trauma, especially within their own homes. Special studies that have been conducted have shown that repeated exposure to emotional, physical and psychological abuse can result in “toxic stress”, a state where the body’s stress system is activated for prolonged periods. This can lead to high cortisol levels, which when sustained over time can damage important brain structures such as the amygdala, hippocampus and prefrontal cortex.
These changes can negatively affect emotional regulation and memories, and the ability to cope with even minor challenges. An example of this (in the home environment) would be when parents practice actions such as repetitive harsh disciplining, emotional unavailability or pure neglect which can significantly impact a child’s mental development. The essential aspects of good parenting which will have a positive remaining influence in a child would be constant emotional stability and resilience. In contrast to this, children who experience abuse are much more likely to face delays in cognitive development, difficulties in regulating emotions and an increased risk of mental health disorders such as depression, anxiety and stress. Other research also indicates that these types of individuals often struggle academically and socially later in life. This also applies to school, as even though they were intended to be safe spaces for learning, can also become sources of trauma, such as bullying (verbal, social or physical bullying) have shown serious effects both neurological and psychological. Victims of bullying consistently show experienced fear responses, signs of chronic anxiety and difficulty concentrating on long tasks. Additionally excessively punishments from teachers or unsafe environments create a lot of stress and fear, limiting engagement and a student’s academic performance. Adding on to this, research on childhood experiences highlights that early mild trauma can have long term impacts. Individuals with higher exposure are at a significantly higher risk of developing substance abuse issues, developing mental health and even physical health problems much later in life.
In conclusion, the developing brain is much more impressionable and influential by both environmental and social factors, and while substances shows clear risks just like trauma does, understanding these factors is essential in order to protect and support healthy brain development.
The main reason that the cardiovascular system exists is to pump blood around the body through the heart. Blood is the primary substance in every nook and cranny of our body, flowing through us constantly, and blood helps with several functions such as controlling cardiac output and vascular resistance. In cardiology, bloodletting, transfusion and circulation show exactly how much medicine has evolved recently, seeing as just a few centuries ago blood transfusion was only a theory.
To start if off, circulation is defined by the movement o blood through a closed loop system driven by cardiac output which is the result of heart rare and stroke value. Precise circulation doesn’t actually rely that much on cardiac output as it does on systemic vascular resistance (resistance that the left ventricle of the heart must overcome to eject blood into systemic circulation) and the oxygen content of the blood. The modern understanding of the circulatory system is more or less enhanced by the work of William Harvey in the seventeenth century. He proposed that circulation works in a dual cycle, where the blood is driven around the body in a circular motion and passes through the heart twice. Another major aspect in circulation would be the importance of efficient oxygen delivery, which is the cardiac output and arterial oxygen content, which itself is also dependent on hemoglobin circulation. Even with preserved cardiac function, a low amount of hemoglobin can significantly impair tissue oxygenation.
On the other hand, blood transfusion is used to replication oxygen carrying capacity and intro vascular volume, especially in patients that suffered from acute blood loss. In cardiology, this is especially relevant, particularly in acute coronary syndromes or decompensated heart failure. Doctors who actually perform blood transfusion usually prefer a more restrictive approach. In stable patients, transfusion is only considered when the patients hemoglobins level decrease lower than 7 g/dL. The main goal is to improve oxygen delivery and prevent potential adverse effects.
Now last but not least, bloodletting was first based on homunal theory and was before widely used across nearly every medical condition, while now it’s generally not a common treatment, and it’s more recent counterpart (therapeutic phlebotomy) remains quite relevant, particularly in hematologic disorders. In certain specific conditions such as “polycythemia Vera” and “hemochromarasis”, phlebotomy actually removes iron burden and blood viscosity. From a cardiovascular perspective, the lowering of a hematocrit helps improve micro vascular flow and reduce the risk of thrombosis as a whole, supporting circulatory efficiency. Phlebotomy is the perfect example of how older practices can be reintergrated to more modern treatments and used more effectively.
In conclusion, blood circulation, transfusion and removal are some of the most dire and necessary aspects of cardiology and cardiovascular management in general. They defined how we treat cardiology as a speciality and is the building blocks of the whole system.
Medicine has always been a huge passion for me, but it has mostly neurology and psychology that interested me the most. Yet, when I discovered cardiology, I realized just how broad and interesting all other topics of medicine are, and how useful they are, even if I won’t pursue them as a speciality.
When I was convinced me to look into cardiology topics, I was bored. I probably wasn’t going to pursue that whatsoever, so I may as well deepen my knowledge on neurological topics. Yet, when I opened the several websites and textbooks, I was transported to a world of medicine I hadn’t had a clue about before. I mean, there were simple topics from the functions of the needs of cells or the synchronization of the two pumps of the heart, to extremely complex deep dives the interventricular septum structure or the wall between ventricles or the calculations of cardiac output.
Cardiology, just like most topics in medicine, has so many sub topics for every topic there is in it, as they explore every nook and cranny of the heart.Take the venous system for example, which consists of every vein in the body, and is how veins connect with other blood vessels around the body. The venous system itself is separated into two main circuits; the systemic (left) and pulmonary (right). These both rely on blood vessels to keep blood moving and flowing through. Now in these circuits are the veins, and in the veins are the ones that carry and transport deoxygenated blood and the others that transport oxygenated blood, and this dive into veins is shallow compared to the deep dives into much more complex topics in cardiology.
The above is one of the complex diagrams that are literally required viewing for anyone trying to get into cardiology, as the kind of diagrams simplify the relatively hard concepts, making it much easier for anyone to get into it. A simple diagram like this shows the two sides of the heart and the different arteries and sections. This also explains how blood is easily pumped and transported between the left and right ventricles, the several muscles and valves in every side and the different types of arteries, that each have a similar yet different purpose at the same time. Yet, it does get quite confusing at times due to the vast majority of cells, arteries, valves and whatnot, yet as you piece it together it really is one of the most intriguing organs in the human body.
The one thing that is amazing about this topic is the difference in people across the world. While many bodily functions function similarly or exactly the same, whereas the heart can actually significantly differ from person to person, leading to several unique conditions, such as arrhythmia (where the heartbeats are irregularly paced) or heart failure (when the heart becomes too weak to complete the conditions needed to pump blood and several other functions).
The main area of cardiology that intrigued me would easily be the electrical conduction of the heart’s system. Most organs don’t act like the heart, as the heart literally runs on its own electrical impulses, through structures such as the sinoatrrial node and atrioventricular node. Arrhythmia is actually caused by minor disruptions in this system, and it shows how fragile cardiology is. As I have said before, it’s really fascinating how something so mild can have life threatening consequences. Yet, the reason I enjoy cardiology so much is that it reaches far beyond anatomy into disease prevention. Conditions such as coronary artery disease for example, show the importantece of lifestyle management and early detection in patients, and without early detection can prove fatal. On the other hand, diseases like myocardial infractions demand immediate intervention.
This balance is what appeals to me most in this field, and the immediate impact doctors have to their patients, and how the good it does is so much more overwhelming than the bad. Cardiology can change lives, and with the research that has been developing in recent years has the opportunity to influence many more.
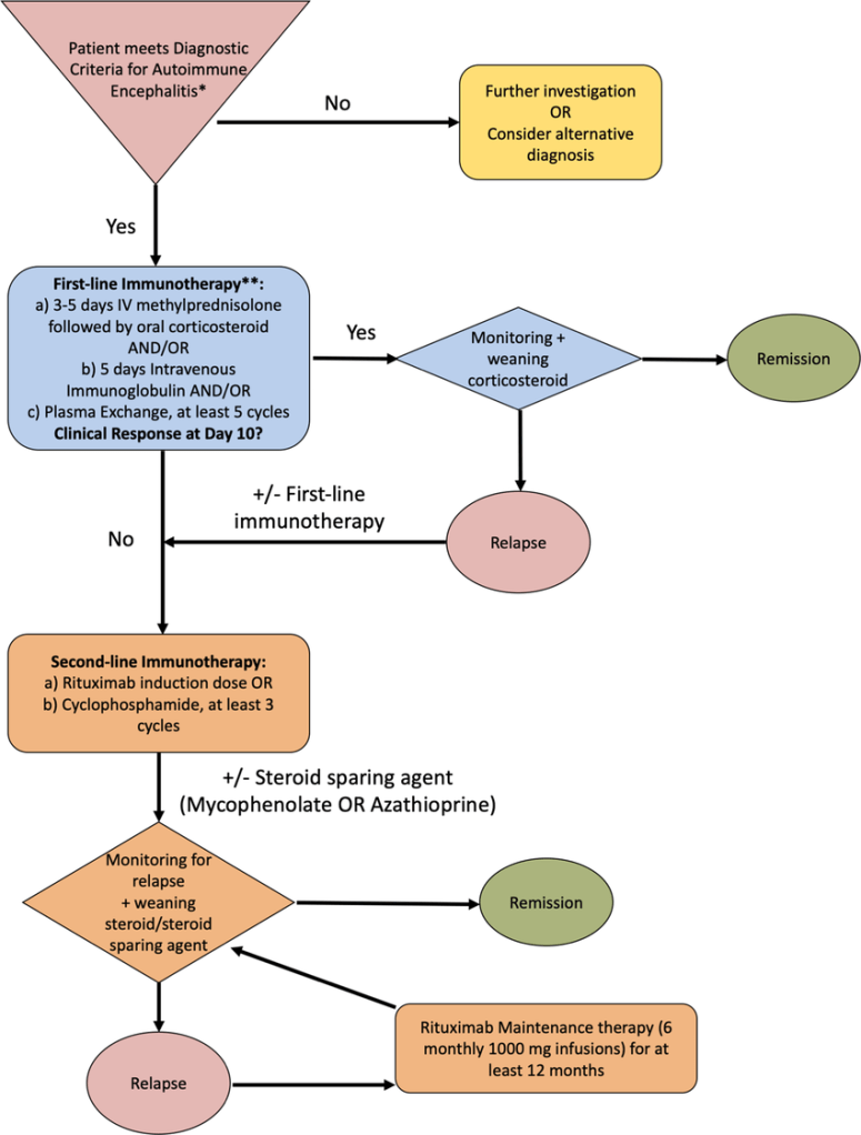
Pediatric autoimmune encephalitis was always interesting to me from the day I heard about it. When I read about it in the acclaimed Sunflower pediatrics book, I was confused. Adding to the fact that it was quite a rare disorder, I was bedazzled how the brain can be suddenly attacked by the immune system, leading to a whole load of neurological symptoms (such as memory loss, repeated seizures and not to mention inflammation!). When I learned there was a Google Meet organized discussing this topic and it’s causes, I evidently signed up.
Unlike the previous time, I was aware of this event quite a bit in advance, so I joined right in the nick of time, and saw several famous doctors that I have examined before in numerous pamphlets and medical papers. After some brief introductions, the board announced that over 300 people all over the world were attending this meeting, and I was absolutely flabbergasted by the amount of people, likely very similar to me. After recovering from that fact, the meeting went on.
Several doctors presented their case studies before we delved into the sub topics, but one case study really stood out to me over anything else. Before I present it, I have to state that pediatric autoimmune encephalitis is not a direct genetic disorder, meaning that a child can contract the disorder out of nowhere. While a family history of other autoimmune diseases can increase the likelihood, most patients have near no genetic history of these kind of diseases. As I was stating, the case study was of a young girl, aged around 9 years old, who suddenly contracted the disease, and with no family history surrounding her, the doctors weren’t able to diagnose where the disorder originated from. Luckily, a few days after she was in the hospital, they found out it was due to an exposure of the bacteria streptococcus, which can be found on skin and on animals.
The part that really interested me in this case was it showed how deadly the disease actually is, as it starts of with brain inflammation symptoms, which can by itself kill you, but with so much more symptoms it is quite terrifying, predominantly such as impaired thinking, numbness, seizures and loss of consciousness (even leading to prolonged comas).
Once we later moved on from the case studies, we delved right into treatment, ranging from antibody testing to therapeutic treatment, which really intrigued me due to the fact that it has proven to be very effective in these sort of cases, which is really heartwarming to me. Overall, it was just as fun as the previous meeting, and I’d love to delve in more.
During the summer, I got much more into medicine. I completed numerous courses on various academy websites, and constantly emailed many doctors about all the questions I had. Eventually, around a term break after school had started, I had got invited to attend a conference at a hospital with Dr. Hadi and Dr. Pawan as panelists and speakers. I was so nervous and worried, and revised multiple notes and blog posts and literally everything that had to do with neurology. I constantly emailed Dr. Hadi, asking a lot about the conference, and about nearly every single question about medicine that popped up in my head. Unfortunately, I never attended the conference, as I wasn’t able to obtain passes. As sad as I was, I got a phenomenal opportunity the next day, at around 5:30 p.m! Apparently, Dr. Hadi was hosting an online meeting, with around 2 other speakers and 2 panelists, each legends in the field of neuroscience!
At around 5:55, I was hurrying around my living room, scouring inch and inch for my notebooks, pens, headphones and electronics, and screaming the whole house down finding them, and finally, at around 5:58, I managed to join the call, out of breath, thankful for the fact that audio and video were disabled, but that didn’t hinder my enjoyment from the meeting. When it finally started at precisely 6, the chat comments were flooded with doctors and people like me (but older) registering and giving their details, and it honestly astonished me around how many people have the same interests and curiosity as me, and it just showed me as how minimal knowledge I have compared to people around the world, from the United Kingdom to Mexico!
The call started with a brief introduction to a lot of the doctors and panelists, and it really showed me just the amount of work and dedication these people put into their craft and work, and just how much of a passion they have for this, and it’s such an inspiration.
What really pleased me about this conference was that it wasn’t a robotic lecture about certain parts of neuroscience, but an interesting, pull-you-in conference, where the doctors displayed numerous case studies and examples, showcasing their own work and what they have done, and the diagnoses they have given based on the patient. It ranged from conditions of children who had infantile, epileptic spasms, (which consists of jerky movements and usual development regression, where the child is very behind his developmental milestones), and how they were able to diagnose his condition based on his numerous symptoms, to conditions where the child was a teenager and tragically died due to an unhealthy amount of ingested alcohol (at the age of 14).
It started off with the case study of a child with mild weakness in his body, where he could walk but was unable to balance, with a decline in his movement skills. He was overall behind in his physical and mental skills, with inability to perform his daily tasks without getting slurred and tired. After numerous gait tests and neurological examinations, they diagnosed the child with MLD, and the child moved abroad for further examination. MLD is the condition which affects a bodies white matter, and is actually relatively uncommon, found in ~ 1 in 40,000 people. The treatment method they used to treat him for the time they had (and the treatment evidently used in the country the child had travelled to) was Gene Therapy with Atidarsagene Automecel, which uses other functional genes to create genetically modified cells, to summarize it.
They showed other case studies and their treatment, and also accompanied with tips. The most important tip I personally took from the meeting was related to forgetfulness. Many doctors and neurologists tend to focus on what’s currently going on, and not other possibilities, no matter how unlikely. This can lead to other treatments not being used, which in the long term can be deadly to the patient. A core example is the one I mentioned previously, the teenager drinking and dying. This could’ve been prevented by checking ammonia levels, but nobody had thought to check that, leading to the sad death.
Overall, the meeting introduced me to numerous more topics and showed me so much more examples of conditions and symptoms than I thought possible before, and the significant amount of treatment plans that exists. It was so fun, listening to so much doctors give their own opinions and critical overviews on all the topics, and the sheer amount of questions I (and numerous [I mean numerous!] amount of people) asked. It was such a fun meeting, and I would love to attend another one soon!
Before I went to the Epilepsy Awareness event, I had a minimal knowledge of it. All I know was that when children diagnosed with this were prone to seizures and sensitive to certain events such as loud noises or intense physical pain. After this event though, I have gained such a more understanding of this topic, reading neurosurgery research and brain books, gaining a much greater insight into epilepsy and neuroscience as a whole. What I am here to discuss is my research that covers Epilepsy treatments and how Neurosurgery can help with these treatments and epilepsy as a whole.
Causes of Epilepsy should, foremost, be discussed first. In general, epilepsy, or seizures, are classified as sudden electric shock-bursts in the brain, leading to these patients having seizures or fits, where patients can suddenly not respond to anything, and certain physical traits are noticeable, such as eyes convulsing or arms and legs shaking vigorously. Though not all seizures are quite dramatic, as some patients can just stare blankly or slightly twitch. Many people can see these as just normal behaviors, so when these patients inform others, people do not usually believe them, which reminds me of how genuinely misunderstood and isolating this condition is. Epilepsy can also be caused due to other factors, like genetic disorders, infections like meningitis and brain malformations. Seizures can either be on one part of the brain, focal, or on both sides, generalized. Medication can help reduce seizures as a whole, though people who take medication can have balance/speech issues, evident that epilepsy can affect long-term development.
The second topic of this paper is treatments to epilepsy.
Medication; Usually anti-epileptic drugs (AEDs) such as Sodium valproate, carbamazepine, levetiracetam. They usually help reduce seizures but can cause side effects such as noticeable tiredness or unusual mood changes.
Surgery; this is for children whose seizures don’t respond to medicine, surgery is usually the second option. The most common form of neurosurgery for this is a “hemispherectomy”, where they disconnect and remove one brain hemisphere. This sounds quite extreme and fatal, but this neuroplasticity allows the brain to adapt, especially with early rehab.
Therapy; while this isn’t essentially a ‘treatment method’, this evidently helps the patients mentally and physically. The three most prominent forms of physiotherapy used to heal an epileptic patient are “Physiotherapy; helps with movement and muscle strength”, “diet therapists, people who help with diets, such as keto (this diet with high fat is shown to reduce seizures in certain patients),” and “occupational therapy, which supports daily functioning”
Neurosurgery also plays an important role in managing severe/drug-resistant epilepsy. When seizures start or originate from a certain area of the brain which can be able to be safely removed, such as a small legion or a scar, ‘focal resective surgery’ is permitted to be performed. In some more complex cases, where one hemisphere can cause all seizure activity, a functional disconnection may be vital, and these procedures are evidently more effective when done earlier, taking advantage of the brain’s plasticity, especially in children.
In conclusion, epilepsy affects more than just the brain, it shapes our daily life, education, emotions and our surroundings. With early diagnosis, medication and therapy, most people can live completely fulfilling lives. Seeing clinicians work closely with families reminded me that treatment is about people, not prescriptions. I think my time at the Epilepsy Awareness event really showed me that.
In the days leading up to Epilepsy Awareness Day, I immersed myself in preparation, determined to contribute meaningfully to the event. I took detailed notes while watching educational videos on epilepsy, its causes, and management strategies. I read medical articles, personal stories, and awareness campaigns to better understand the condition and the experiences of those living with it. I learned about seizure types, triggers, and first-aid protocols, as well as the role of neurological diagnostics in epilepsy care. This research not only equipped me with valuable knowledge but also deepened my empathy and appreciation for what families affected by epilepsy endure every day.
By the night before the event, my anticipation had reached its peak. I was eager to apply what I had learned and to support a cause that had become deeply personal to me, especially after seeing my own brother experience seizures. I felt a mix of excitement and responsibility—knowing this would be more than a typical volunteer activity; it was an opportunity to learn, to give back, and to honor the resilience of families like ours. Now with new understanding and genuine enthusiasm, I headed to the hospital early that morning, ready to help and to listen.
As we entered the hospital, I was filled with a sense of anticipation and purpose, knowing I was about to take part in something both meaningful and impactful. However, we were met with some initial confusion. When I mentioned “Epilepsy Awareness Day” to the receptionist, she seemed unsure—unaware of any such event happening that day. I was momentarily puzzled, as the neurology department had clearly stated the event was scheduled for that morning from 9:00 AM to 12:00 PM.
To clear things up, I contacted my mother, who promptly sent a picture of the event’s poster. It featured children holding hands around a globe under the title: “EPILEPSY AWARENESS DAY! FRI 2 MAY.” With this confirmation, the receptionist directed us to the neurology wing, where we were told to find “The Bridge,” the designated event space.
Upon arrival, one of the first things I noticed was the abundance of purple—decorations, balloons, and banners—all in various shades. Soon after, a man in a suit, likely one of the organizers, warmly welcomed my sibling and me. He explained that purple is the internationally recognized color for epilepsy awareness, much like pink is for breast cancer. The association helps raise visibility for a condition that is often misunderstood.
Since we had arrived early, we were able to assist in setting up the venue—arranging tables, organizing refreshments, and decorating the room. Within the hour, families, caregivers, children with epilepsy, and healthcare professionals began to arrive. My brother and I helped run several stalls, distributing educational pamphlets, purple ribbons, and small gift bags to the attendees. The appreciation we received was moving—many families were touched by the effort and thoughtfulness behind the event.
The atmosphere was cheerful yet calm—crucial for those with epilepsy, as overstimulation can trigger seizures. Epilepsy, which affects over 50 million people worldwide, is a neurological disorder characterized by recurrent seizures caused by sudden, excessive electrical discharges in the brain. Triggers can vary widely—from flashing lights and loud noises to stress and lack of sleep—so keeping the environment quiet and controlled was essential.
Activities at the event included face painting, a magician, and a snack area with chocolates and crisps. However, the risks of epilepsy were still present. At one point, a balloon popped unexpectedly, and a young girl suffered a mild seizure. Several of us, including myself, acted quickly to assist, helping her onto a stretcher so she could be taken to the medical wing for care. It was a sobering moment, reminding everyone of the very real challenges these children face daily.
One of the highlights of the day for me was reconnecting with several of the doctors who had previously treated my brother, Sid, during his own seizure episodes months earlier. They generously spent time speaking with me about their medical journeys—from the rigors of medical school through to residency and neurology fellowships. I was especially interested in their explanations of diagnostic tools used for epilepsy, such as EEG and MRI machines.
The EEG (electroencephalogram) machine, they explained, records the brain’s electrical activity through electrodes placed on the scalp. This test is essential in diagnosing epilepsy, as it can detect unusual brain wave patterns associated with seizures. Some people may have normal EEGs between seizures, making repeated tests or prolonged monitoring necessary. Meanwhile, the MRI (magnetic resonance imaging) machine uses magnetic fields and radio waves to produce detailed images of the brain’s structure. It’s invaluable for identifying structural causes of epilepsy, such as brain lesions, tumors, or developmental abnormalities. Used together, EEGs and MRIs offer a comprehensive view of both brain function and form, allowing for accurate diagnosis and personalized treatment plans.
I also learned about the different types of epilepsy, including generalized epilepsy, which affects both sides of the brain, and focal epilepsy, where seizures originate in a specific area. Treatments range from medications—known as antiepileptic drugs (AEDs)—to dietary therapies like the ketogenic diet, and in some cases, even surgical intervention.
By the end of the event, I felt both humbled and inspired. Volunteering at Epilepsy Awareness Day was more than just an act of service—it was an eye-opening experience that deepened my respect for the resilience of those living with epilepsy and the dedication of the professionals who support them. It also reinforced the importance of raising awareness for conditions that are often hidden or misunderstood.
I left the hospital with a renewed sense of purpose and a desire to stay involved in causes like this. It was a phenomenal day—one that reminded me of the power of compassion, education, and community in supporting those affected by epilepsy.
Day 1 at M.P Shah Hospital
Honestly, the first feeling I felt when walking into the building was just pure anxiety. I was so overwhelmed by the sheer amount of people and the massive size of the building. As I slowly walked up the stairs to the H.R departments, my mind was overflowing with ominous thoughts. What am I going to do here? Will I see people perish? What if I cause a major accident? What, who, when, where, why…so many questions racked my brain.
As Appa dropped me off, I sat in the H.R office for nearly an hour, quickly reviewing my notes as if I was practicing last-minute for a test. Suddenly, one of the ladies called me and asked me to write the date, my name, and just a bunch of quick formalities. She then walked me across the street to the actual hospital, where I was even more queasy than before. It was huge…it was like I was a tiny ant looking up at the building. She walked me up to the reception, where she told me to wait for some time until another doctor came, and then, as fast as a snap, the hour was already over. She quickly took me up to the ward, but she wasn’t the one I was dealing with, she just took me up.
As I dropped my belongings in another room, I entered the ward, with one feeling, weirdness. I didn’t belong here, there were smart residents, attendees and nurses all around me, what does a 12-year-old have any business doing here. As I took my seat, I felt very awkward and lonely, but thankfully, the nurses were extremely helpful. They let me use the computers, helped me quickly settle in, they were extremely kind and nice.
Soon, though, we had our first patient. The baby only came in for a Hepatitis A shot, which is a disease for when your liver gets inflamed, usually from a virus like Hepatitis A, B, or C. Some types, like B and C, can cause serious long-term damage, including liver cancer.
The whole procedure was less than a minute long, and soon the baby was out of here. I quickly adapted and realized it wasn’t normal sick parents, but rather just babies getting their monthly shots for vaccinations. They were each around a minute long, and it was quite quick. All I was supposed to do was just examine their Vaccination Booklet, an oversized brochure that held all the baby’s medical info, then transfer that to a spreadsheet, and at the end of the day, transfer it to the nurse who was leading the ward.
Since it was a Friday, there were actually not many patients towards the end, and I even got a whole free hour, where I got to journal and watch some medical videos, and it was overall a really positive experience, though I wouldn’t recommend it to someone who is sensitive towards babies crying and people who are not very researched in development and data-writing, yet I found it an experience that I need not to fear, but rather something that was sort of a breeze!
Day 2 at M.P Shah Hospital
Today was a very underwhelming day, as it was a weekend, and it was not busy at all. Since it was a Saturday, there were barely any patients, so it was like a full day break with a few interruptions. Yet, since I had gotten used to the setting from yesterday, I was easily able to manage everything that went on, such as assisting nurses with triages and pediatric assessments, which is something that I find particularly easy, where I just needed to transfer the baby’s medical data to the books, such as their weight and height.
I asked one of the nurses the need for triages, and she said it was so that they can monitor and ensure that the baby is growing at a steady rate and not a slower or accelerated rate than average. I also asked about the pediatric assessments, and they just said it was a quick observation, just to check how the baby is doing and to estimate how urgent they’re in need of care, or if they could wait or need to go as soon as possible. She explicitly stated though, that this was not a proper and formal diagnosis, and just something anyone can do, just by checking the skin tone, breathing rate, appearance of the student and a few more obvious reasons.
Yet, it was much easier for me to quickly write down the data of the baby and transfer it to the spreadsheet, so I spent most of the weekend workday watching medical videos that delved more into the pediatric specialty (as even though I would most likely not be treating chronic diseases like diabetes and cancer in children, it would really help to have the extra help), and journaling. Obviously, this was not as expected, as many children go to the hospital on the weekends, but the area has many pediatric wards, so I presume that this was just an underwhelming day. Evidently, this was a much more relaxed and fulfilling day, with the bonus of the fact that there was no need to wait for such a long time to get to the ward, and I got to leave 30 minutes earlier.
Day 3 At M.P Shah Hospital
Today started off with me learning a whole bunch of things about vaccinations. I was curious as to why babies and even adults even need vaccinations, what does a shot full of some random fluid do? Yet, the nurse answered, telling me it was so that the baby had a much higher chance of not contracting that disease later in life. Even adults need vaccines, such as for Covid-19, so they would not contract in either. I was really shocked as to learning that they inject a small part of the virus inside you, and so your body fights the disease and becomes immune to it, so that is the reason children will have the higher chance on not contracting it. I found that much simpler now, but then I asked for the need for Vaccination Booklets, and then the nurse answered again; it is so the nurses and doctors have something to refer back to when consulting the parents and kid when they are next sick, and to review how the child is growing, as their weight and height are also included in the booklet.
I asked why they could not just write down all that information in something like a receipt, and then I learned that there is much more information included in the booklet, such as the doctor treating them, growth since Day 1, medication the child was prescribed to take, and much more medical information. Nearly every pediatric ward requires a vaccine booklet, and they remain relatively the same from hospital to hospital, except for some formatting and design aspects.
Since today was the start of the week, there was a jump start in patients, less than the first day, but significantly higher than the second. Weirdly, many babies are likely to be born on a weekend or on Monday, which led to many children coming for their monthly vaccination shots. Many children who came were a mix between 6 months and 1 year, so they were very young, and some had to get multiple shots at once.
In the morning, it was very relaxed and laid-back, but from 11 onwards, it was like a rush hour. With around 10 patients every 10 minutes, I was writing like never before, having to make a few seconds in between patients for some notes about the vaccinations. Today, I wasn’t really doing spreadsheet work, but rather filling out necessary information on the actual Vaccination Booklet mentioned prior, and it was obviously much easier, yet there were some annoying parts, such as writing the medical SERIAL NUMBER into some areas to make sure it was a valid medicine.
I did some online work before, but it was only for a few minutes, and barely anything, so I assumed it wasn’t worth mentioning, but today was. For the last hour, I was only doing online work. I just billed the patients, which was very confusing, as a good 30 something patients came today, so I had to repeatedly check the booklets and receipts and spreadsheets, and then I had to repeatedly ask the pharmologist about the price of each medication, and then at last bill the patient. Yet, it was quite easy, and the only troubling and overwhelming aspect had to be the sheer quantity of patients there were.
Since it was my last day, I decided to apply myself much more and even get in a jog during my break. I know it was just three days, yet it felt like as if I’ve been a long-time senior staff, head of the Pediatrics department. It felt oddly nostalgic leaving this ward, as I might have even been there when I was just a little baby, so maybe this could be a form of Déjà vu. Yet, it was a genuinely fascinating day in pediatrics, and something I highly enjoyed, and would be thrilled to do again. Sadly, the shop with the absolute cinema of a smoothie was out of change, so I had to settle for some samosas today, not my first choice. Yet, it felt like I had completed one of the many hurdles in life. What I had no idea of was that, just as I completed one, relatively, simple specialty, I was about to transfer into one of the most competitive, highest-paying jobs in the world of medicine. One of the rare specialties that uses machines, and much more staff than the 3-nurse team with me at pediatrics. Something that seemed extremely overwhelming and scary…physiotherapy.
Day 4 at M.P Shah’s Hospital
On my fourth day, the experience unfolded much like my first day. I felt a familiar mix of nerves and excitement as I signed in. Accompanied by a lady, I walked to the physiotherapy department, my heart racing with anticipation. After waiting for an hour, I was finally introduced to the physiotherapy team. The first thing that struck me was the sheer number of machines—more machines than people! They resembled gym equipment but were a much more simplified version, designed for rehabilitation rather than intense workouts. I noticed treadmills with straps, weight machines padded with protective cotton, and a few 2–5-kilogram weights scattered around.
As I was introduced to the staff, I was pleasantly surprised by the number of people present—around ten in total. Seven were nurses, two were attendees, and one was a cashier who seemed extremely nonchalant about the bustling environment around him. I quickly settled in, eager to contribute in any way I could. The staff assigned me a series of simple tasks, such as recording how many patients completed a certain number of exercises. It was straightforward work, involving basic number graphs reminiscent of what I learned in Grade 2 mathematics.
Tracking the patients’ progress took me about an hour, and once I completed that task, I found myself with some free time. I managed to assist the cashier with some printing tasks, which, while not particularly thrilling, gave me a sense of involvement in the hospital’s operations. Although the day felt somewhat underwhelming compared to what I had anticipated, I found joy in the simplicity of the tasks. I preferred this day over my first day in pediatrics, as the wait time was significantly shorter—just an hour instead of two. I completed my tasks efficiently and left the hospital feeling accomplished and satisfied.
Day 5 at M.P. Shah’s Hospital
Today marked my second-last day at the hospital, and I was eager to see what it had in store for me. The atmosphere was relatively calm, with only a few patients checking out of rehabilitation. Overall, the day felt reminiscent of my second day out of pediatrics, which I found quite relaxing. Although there wasn’t much to stimulate my brain, I still found the day very satisfying. With around four hours left in my shift, I decided to take the initiative and spent two hours diving into research to keep my mind engaged.
I discovered fascinating information about various rehabilitation techniques and the importance of physiotherapy in patient recovery. The day became increasingly interesting as I engaged in discussions with the nurses, who were more than willing to share their knowledge and experiences. They answered my questions and provided insights into the challenges and rewards of working in healthcare. I appreciated their willingness to help me understand the complexities of patient care.
Towards the end of the day, I was tasked with billing items and equipment for physically disabled patients. This was a unique opportunity to learn about the administrative side of healthcare, which is often overlooked. I found it fun to figure out how they billed items like crutches or kneecaps, and it gave me a newfound appreciation for the logistical aspects of patient care. However, I couldn’t help but notice that the day was quite underwhelming compared to a typical day with a stable number of patients, which was unusual for the middle of the week. Still, I was grateful for the support from the nurses and doctors, who made my research experience enjoyable and enriching.
Day 6 at M.P. Shah (Finale)
As I arrived for my final day, I felt a mix of excitement and sadness. I was eager to try out many tasks I hadn’t done before. One of my responsibilities was to organize physical files into specific folders. While this task was tiring and repetitive, it was surprisingly fulfilling. I found satisfaction in creating order from chaos, knowing that my efforts would help streamline the workflow for the staff.
The cashier, who had been a constant presence during my time at the hospital, helped me print out some receipts for a few customers. Although the number of items I printed was relatively low, I appreciated the opportunity to contribute to the hospital’s operations. However, the task that truly excited me was setting up some of the machines for the rehab patients. I felt a rush of enthusiasm as I plugged in the machines, ensuring they were ready for use.
Meeting the patients was one of the highlights of my experience. They were down-to-earth individuals who shared their stories with me, and I was struck by their resilience and positivity despite their challenges. I learned so much from them about their personal experiences and hardships, and it deepened my understanding of the human side of healthcare. These interactions reminded me of the importance of empathy and compassion in medicine.
Throughout my time at the hospital, Mr. Deep played a significant role in shaping my understanding of the medical field of physiotherapy, a field where I have gained so much more insight of since when I first began. In fact, he taught me a lot about the journey to become a PM&R doctor, and how they can work in multiple different fields, such as sports medicine for athletes or just practical medicine here in a hospital. It was quite fascinating, learning about the journey from college to medical school to residency then fellowship, and finally, the actual hospital itself. It was extremely inspiring what he said, about he built the whole physiotherapy department from scratch, and now it’s a bustling department with enough patients it’s nearly full!
Overall, this was an amazing experience, and I learned so many new skills from immunizations to physical data management, it was a place with no dull moments, something I’d love to learn more about!